(Originally posted 2015-02-08.)
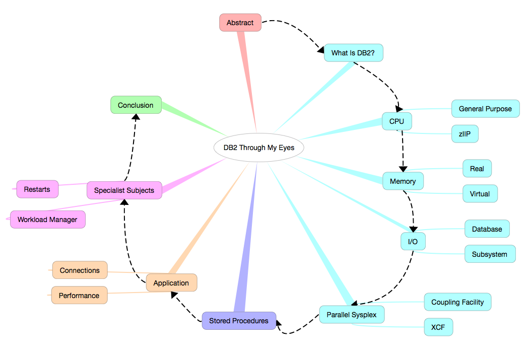
I have a new conference presentation in mind. Its working title is “DB2 Through My Eyes”. Here’s the structure I’ve devised for it:
- Abstract
- What Is DB2?
- CPU
- General Purpose
- zIIP
- Memory
- Real
- Virtual
- I/O
- Database
- Subsystem
- Application
- Connections
- Performance
- Parallel Sysplex
- Coupling Facility
- XCF
- Specialist Subjects
- Restarts
- Workload Manager
- Stored Procedures
- Conclusion
and here’s a prettier version:

(I made this version with the lovely iThoughts app – on my OSX laptop and my iPhone and iPad – and the text version of the structure was made by exporting to Markdown and some editing in Byword on OSX. I’m experimenting with the workflow.) 🙂
Abstract
Here’s what I have for the abstract right now:
Bridging the gap in perspectives between DB2 and System Performance specialists is a perennial concern of mine: As a specialist in one you're much more valuable if you CAN bridge that gap.
This presentation shows some techniques I use to understand a customer's DB2 environment BEFORE I talk to a customer's DB2 specialists (or indeed my own).
All these techniques are available to you, the data being readily available. I hope you find them useful.
Conclusion
I think I have material that covers the ground, but I’m open to ideas. I suppose I have the advantage here as I have some thoughts about what each of these topics really boils down to. There are several months to go before I actually have to turn the slides in – but that might be less time than I suppose as I’ve already had one offer of a user group appearance.
As you probably know I like to introduce at least one new presentation a year. (Last year I did two and maybe I will again this year: The year is still young.)
And I’m playing with the idea: “This is a bridge, not a bypass.” By this I mean this enables System Performance specialists and the like to talk to DB2 people better, rather than attempting to circumvent them.
And “stay tuned” for any “design in public work” on this. There’s quite likely to be some.
2 thoughts on “Proposed “DB2 Through My Eyes” Presentation”